4688美高梅登录中心 - 欢迎您Welcome
|
English
首页
|
关于我们
|
团队队伍
|
教学工作
|
学科科研
|
员工园地
|
党团建设
|
合作交流
|
研究基地
|
学习党的二十大精神
|
资料下载
|
培训中心
|
实验教学平台
通知公告
4688美高梅登录中心新闻
动态链接
员工动态
媒体本院
公司成果
4688美高梅登录中心简介
机构设置
公司领导
经理助理
博士生导师
教授
副教授
讲师
兼职教授
本科生思想政治理论课
马克思主义基本原理
毛泽东思想和中国特色社会主义理论体系概论
思想道德与法治
中国近现代史纲要
形势与政策
习近平新时代中国特色社会主义思想概论
实践教学
研究生思想政治理论课
自然辩证法概论
马克思主义与社会科学方法论
中国马克思主义与当代
本科生专业课
思想政治教育
哲学
研究生专业课
实验教学
本科评估
团队建设
马克思主义理论学科
哲学学科
学科成果
研究机构
马克思主义政党执政经验研究基地
广西人民政协理论研究工作站
广西教育系统廉政研究基地
心理实验中心
员工组织
员工动态
就业创业
考研考博
特色活动
不忘初心、牢记使命
党员教育
党员发展
德育教育
校庆员工
党委工作
广西壮族自治区党委宣传部
越南社会科学翰林院研究生院
中国社会科学院马克思主义研究院
北京大学“中国道路与中国化马克思主义”协同创新中心
南开大学4688美高梅登录中心
全国高校思想政治理论课教师研修基地
4688美高梅登录中心马克思主义理论研究和建设工程基地
4688美高梅登录中心新时代文明实践所
中国-东盟政党政治研究中心
國騄研究基金
学术研究
研讨宣讲
开辟境界
本科生资料
研究生资料
教团队料
实验教学平台
通知公告
通知公告
4688美高梅登录中心新闻
动态链接
员工动态
媒体本院
公司成果
您的位置:
首页
>
通知公告
>
正文
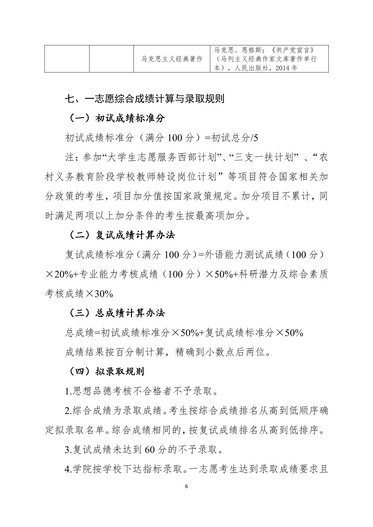
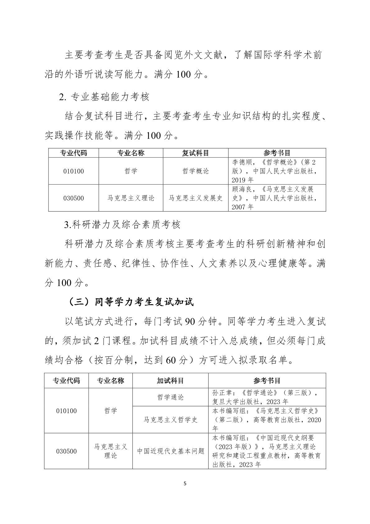
关于2025年硕士研究生复试工作实施细则
2025-03-10
【
Close Window
】